現有智慧數字醫療科技公司融資項目,項目公司核心聚焦醫療衛生行業數字化轉型。2025年收入超過2億元并實現盈利。現估值16.335億元,擬融資5,000-10,000萬元。

圖片來源:AI生成
項目公司基本情況
智慧數字醫療科技公司成立于2020年,核心聚焦醫療衛生行業數字化轉型,旗下子公司是國內領先的智慧醫院與區域醫共體數字化建設高新技術企業。公司以“業務數據雙中臺”方法論和云原生技術為核心,構建新一代醫療數字化基礎設施,已形成“智慧醫院 + 區域醫共體 + AI 醫療”三大核心業務矩陣。
截至目前,公司已服務4家國內TOP20頂級醫院(如北京協和、浙大一院、復旦中山醫院)、近1000家各級醫療機構,業務覆蓋16個省 / 直轄市 / 自治區,累計訂單超8億元,年收入超2億元。2025年計劃實現凈利潤轉正,當前正處于業務規模化擴張與AI能力深化的關鍵階段,擬通過融資進一步強化技術研發、拓展市場覆蓋與完善生態布局,鞏固醫療數字化新基建領域的頭部地位。
公司已獲得 “國家高新技術企業”、“杭州市雛鷹企業”、“浙江省專精特新企業”、“準獨角獸企業” 等認定,是國內少數同時具備 “頂級醫院服務能力 + 縣域醫共體規模化交付能力” 的醫療數字化廠商。
項目公司產品和服務
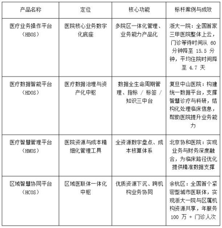
公司以 “業務中臺 + 數據中臺 + AI中臺”為核心架構,形成覆蓋“單體醫院 - 集團醫院 - 區域醫衛健”全場景的解決方案,關鍵產品及成效如下:
1、核心產品矩陣:從 “工具” 到 “操作系統”

2、AI 能力:醫療全流程智能化落地
公司AI能力深度融入醫療業務場景,形成 “通用大模型 + 行業垂直大模型 + 機構專用大模型” 三級體系。全流程AI應用覆蓋患者端(智能預問診、分診、健康管家)、醫護端(智能文書生成、護理記錄、輔助診斷)、管理端(智能排班、質控、問數)。
項目公司融資計劃
本輪融資估值16.335億,擬融資5,000-10,000萬元。
融資資金用途:公司2025年會實現凈利潤轉正,2026年實現經營現金流轉正。在經營現金流轉正前,融資資金一方面補充現金流;另一方面在AI的應用產品方面做一些投入嘗試。
項目公司投資亮點
1、賽道紅利:政策 + 需求雙驅動,醫療數字化進入爆發期
政策端,國家連續出臺《關于全面推進緊密型縣域醫療衛生共同體建設的指導意見》《有序擴大國家區域醫療中心建設工作方案》等政策,要求2025年實現緊密型醫共體全覆蓋,醫療數字化是核心支撐,市場規模超千億元。
需求端,醫院面臨 “降本增效”與 “優質資源下沉” 雙重壓力,傳統煙囪式系統(HIS/LIS/PACS)無法滿足需求,雙中臺 + AI 的解決方案成為剛需,公司產品已通過頂級醫院驗證,具備規模化復制基礎。
2、競爭壁壘:團隊 + 技術 + 案例三重護城河
團隊壁壘:源自阿里系核心團隊的 “中臺戰略” 經驗是難尋資源,醫療 + 科技雙基因團隊可避免 “純技術公司不懂醫療”、“純醫療公司技術落后” 的行業痛點。
技術壁壘:雙中臺架構已實現 “業務快速迭代 + 數據資產化”,AI能力深度融入醫療場景(非通用AI疊加醫療標簽),標桿客戶(協和、浙大一院)的系統替換成本高,客戶粘性強。
案例壁壘:服務4家TOP20醫院的案例在行業內具備強背書,縣域醫共體的規模化交付能力(近1000家機構)可形成 “頭部標桿 + 下沉放量”的業務飛輪。
3、商業化能力:收入增長穩健,盈利預期明確
業績表現:成立5年累計訂單超8億元,年收入從2021年不足5000萬增長至2024年超2億元,復合增長率超100%。
盈利前景:2023年產品已實現成熟化交付,邊際成本持續下降,2025年預計凈利潤轉正,成為醫療數字化賽道少數實現盈利的成長型企業。
現金流保障:客戶以公立醫院、政府衛健委為主,付款能力強,壞賬風險低,項目回款周期穩定。
4、未來增長空間:從 “醫療數字化” 到 “健康生態服務商”
公司未來發展規劃:1.0 階段(2025 年前)完成醫療機構數字化全覆蓋;2.0 階段(2026-2027 年)實現公立與民營醫療資源協同,服務1億用戶;3.0 階段(2028年后)構建醫療知識與能力交易平臺,向能源、司法等行業輸出中臺方法論,打開跨行業增長空間,具備長期投資價值。
專題鏈接:如您對本項目感興趣,想獲取更多科技行業項目信息,可直接點擊http://m.654vv.com/s/kjgszzxm。

圖片來源:找項目網